原创读创财经2024/11/13 14:34
深圳商报·读创客户端记者 陈琳琳
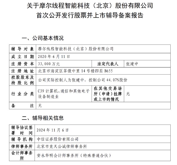
11月13日据证监会官网最新信息显示,国产GPU公司摩尔线程智能科技(北京)股份有限公司(简称“摩尔线程”)在北京证监局办理辅导备案登记,正式启动A股上市辅导,辅导机构为中信证券。

备案文件显示,摩尔线程成立于2020年,注册资本为3.3亿元,是拥有自主知识产权的全功能GPU创新企业,实际控制人为张建中,持有44.07%公司股份。公司成立四年来,迭代了四代芯片,去年搭建了首个国产全功能GPU千卡智算集群,万卡智算集群正在攻关。
创始团队来自英伟达 此前刚完成股改
据悉,摩尔线程的创始团队来自全球GPU巨头英伟达,其创始人兼CEO张建中曾任英伟达全球副总裁、中国区总经理,在GPU这一行业已经深耕近二十年。
启动IPO之前,摩尔线程已经完成了数轮融资,投资方包括中国移动、深创投、上海国盛、中银国际、建银国际、招商局创投、中关村科学城、红杉资本等知名国资和风投机构。在2022年12月完成15亿元B轮融资时,其估值已达到240亿元,跻身独角兽公司之列。根据胡润研究院发布的《2024全球独角兽榜》,摩尔线程以255亿人民币的企业估值入选,排名第261位。
一位知情人士此前透露,摩尔线程已完成股份制改造,正在准备上市,近期将启动上市辅导,科创板或为其首要目标。
就在不久前,摩尔线程刚刚完成股改。11月9日,国家企业信用信息公示系统显示,摩尔线程智能科技(北京)股份有限公司(下称“摩尔线程”)的市场主体类型在10月28日由其他有限责任公司变更为其他股份有限公司(非上市),该公司的注册资本由2441.3万元增至3.3亿元。
消息引发多家上市公司回应合作情况
摩尔线程以全功能GPU为核心,是国内极少数既覆盖图形渲染、又支持AI高性能计算、功能上对标NVIDIA GPU的的国产GPU企业。摩尔线程上市辅导备案一出,引发股民纷纷关注,在互动交易平台询问合作情况。目前,已有多家上市公司在互动平台进行回应。
华数传媒(000156)表示,公司子公司浙江华数与摩尔线程于2022年签署了《战略合作框架协议》,据了解,目前浙江华数与摩尔线程未有具体业务合作。
胜宏科技(300476)表示,公司已与摩尔线程建立长期稳定的合作关系。
第一创业(002797)表示,公司及一创投资未持有深圳市一创创芯投资合伙企业(有限合伙)的份额,公司未参与投资摩尔线程。
宇信科技(300674)表示,公司是金融科技解决方案市场赋能者。公司目前暂时和摩尔线程没有合作。
锐捷网络(301165)表示,公司与摩尔线程公司有技术方面的咨询和交流,主要在云桌面产品领域。
博威合金(601137)表示,公司不会直接和摩尔线程有合作。
鲁信创投(600783)表示,公司及参股基金未参与投资摩尔线程智能科技(北京)股份有限公司。
华特气体(688268)表示,公司与摩尔线程现阶段暂无业务往来。
读创编辑陈琳琳
版权声明
读创客户端原创作品,未经授权,请勿转载、复制、修改相关内容,否则将追究法律责任。如需要转载本客户端作品,或有商务合作需求,请发邮件至:duchuangapp2016@163.com,有专人回复。